ScreenShot00001.png

Hall of the Mountain King

Quest for Valor is a 3D 3rd person, action adventure, Puzzle game for the PC. The level is set in a mountain village near the remains of a castle, inhabited by skeletons with bad intentions. 

 

Key Responsibilities:                                                                                   Details

Category      Game Design, Mission Design, Narrative   

Production   3 Weeks

Type              Project @ VFS

Engine          Unreal Engine 4.18

Made in        03/2018

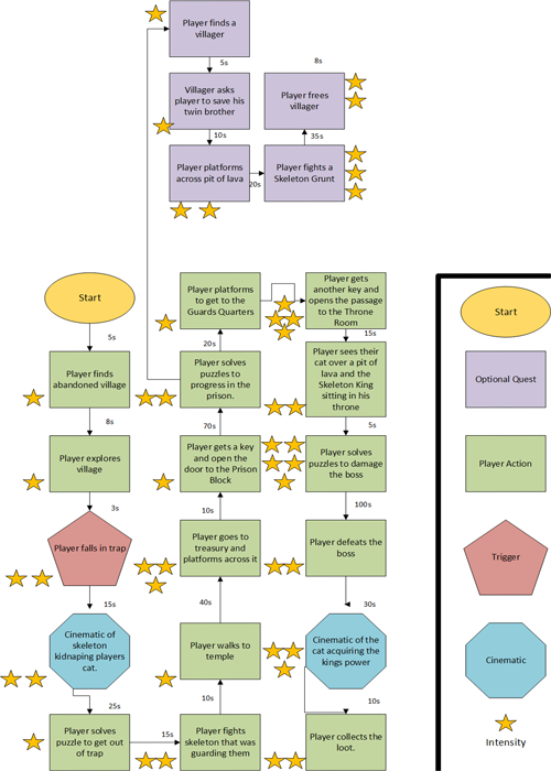
  • Started from a flow chart

  • Created a 2D layout.

  • Made a level design document.

  • Whiteboxed the level.

  • Designed a main quest and one side quest.

  • Designed two puzzles.

  • Designed and implemented scripted events.

  • Created cinematic scenes.

  • Designed and implemented a boss battle.

  • Set dressed and added functional lighting.

  • Tested and iterated based on user feedback.

  • Made 1 level divided into three sub-levels for perfomance.

 
Embed Block
Add an embed URL or code. Learn more
 

Planning

I started with some sketches and a flow chart, figuring out how the level should flow. I decided to have a layout similar to the ones seen in dungeons of other puzzle adventure games. 

The layout has a main room and two locked doors gating the player, making him loop around the dungeons, while avoiding unecessary backtracking. I accomplished that by having the main hall unique, and fun to navigate, since players would have to get through that region multiple times, I also separated the castle in zones that only needed to be completed once, after that the player never had to go there again, and finally, I made sure the exit and the entrance were separate, and that both would be connected to the main hall to give players a sense of familiarity, but at the same time making them go in circular trajectories to they would always be turning and not able to see to far ahead. That helped a lot when it came to hiding the sub-levels.

After getting most of the planning done, I made a beat chart to manage the progression and the pacing, followed by a level design document, going through gameplay beats and detailing any story detail relevant to the beat.

 

Download LDD
 

Puzzles

Before jumping straight into whiteboxing,  I made a gym to figure out the most fun parts of the game, and to make some quick puzzle prototypes to figure out what type of puzzle I was going to make. My initial plan was to make a physics based puzzle, but at the time I didn't have a lot of experience with blueprinting, which made the physics puzzles not viable. Which made me decide to make the puzzles with blocks that the player would have to push into elevators, the elevators added more elevation to the puzzles and the blocks seemed to be a mechanic that almost any player would understand. The first puzzle was designed as an introduction to the second one so the player would understand how the interaction worked.

 

 

 
 
Puzzle 1

Puzzle 1

Puzzle 2

Puzzle 2